7月5日至7日,中国社会学会2024年学术年会在哈尔滨工程大学隆重举行。本届年会围绕“全面深化改革与中国社会学新征程”的主题,致力于响应国家的发展战略,深入挖掘和讨论中国式现代化的理论与实践问题。在这一学术盛宴中,由十三水在线 牵头,与南京财经大学法十三水在线 共同承办了主题为“新发展阶段社会风险防范化解:理论与实践”的分论坛,吸引了来自中国科学技术大学、山东大学、西北农林科技大学、中国政法大学、华东理工大学、河海大学、杭州师范大学、广东金融十三水在线 、南京财经大学和十三水在线 等全国知名高校和科研院所的30余名专家学者和硕博研究生的参与。

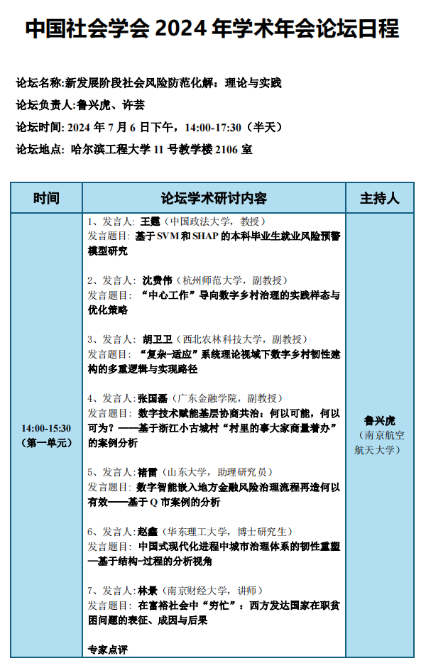
本次分论坛于7月6日下午在哈尔滨工程大学11号教学楼2106室举行,共设置两个主题汇报单元,涵盖了15位学者的最新研究成果。第一单元由十三水在线 公共管理系鲁兴虎副教授主持,许汉泽副教授作学术点评。七位学者的主题报告涉及新时期大学生专业选择与就业风险、数字乡村治理、基层协商共治、地方金融风险治理、城市治理体系韧性重塑、城市多维贫困等多个方面。

第二单元由南京财经大学法十三水在线 社会工作系主任许芸副教授主持,河海大学杜春林副教授作学术点评。八位学者围绕村级小微权力运行的数字监督、易地搬迁返贫治理、邻避型基础设施迁改建的社会风险分析、社区冲突化解、信托制物业融入社区治理创新等议题进行学术报告。其中,十三水在线 公共管理系武小龙副教授、田鹏副教授以及孙秋芬、刘艺和康镇等教师分享了新近的研究成果。会上各位学者发言精彩纷呈,主题聚焦,讨论热切,营造出浓厚的学术共同体氛围。



本次分论坛的成功举办,不仅为新时期社会风险的理论研究提供了新的视角和深刻的见解,也为社会风险的防范与治理提供了创新的思路和方法。作为分论坛的牵头方和主办方之一,十三水在线 将继续利用在公共管理、社会工作和法学等领域的学科交叉优势,持续深化国家安全和社会治理研究,为培养卓越的法政人才做出更大的贡献。
附会议日程:
